撰文 / 大刀
本文共计4736个字,预计阅读时间需要6分钟。
本文是同写意原创作品,转载请在后台回复“转载”。
某些药物,比如我们熟知的华法林,地高辛,茶碱等,当剂量或血药浓度发生小的差异时,就可能导致严重治疗失败,和(或)严重药物不良反应(威胁生命,或持续、严重伤残)⁽¹⁾。药物浓度稍小就可能达不到治疗效果,如果稍微过量又会带来严重毒性。
治疗指数(therapeutic index,TI)被认为是一个很好的表征和衡量药物安全性指数的指标。所谓治疗指数,是指药物的半数致死量(LD50)与半数有效剂量(ED50)的比值。我们临床所用药物的TI>1,大多在2~6000之间。
窄治疗指数(narrow therapeutic index,NTI)药物(NTI drugs,NTIDs),通常是指用药剂量或血药浓度有小的差异,就可能导致严重治疗失败和/或药物不良反应,即可危及生命或导致持久的或明显的残疾或失能的药物。⁽²⁾
美国联邦政府法规(Code of Federal Regulations,CFR)将TI≤2定义为NTIDs,即LD50和ED50数值相差小于2倍,或最低中毒血药浓度和最低有效血药浓度相差小于2倍⁽³⁻⁴⁾。
并不是只有美国FDA对此类药物做特别关注。日本药品食品安全局(PFSB)称为窄治疗范围(narrow therapeutic range),加拿大卫生部(Health Canada,HC)则使用临界剂量(critical dose)定义这类药物,其他还有narrow therapeutic window、low therapeutic index等。不同的术语,相同的含义。造成NTI术语多样性的原因或许是由于不同国家或地区的文化背景所致⁽¹˙³˙⁵⁻⁷⁾。
尽管NTI的概念(术语、定义)和NTIDs的概念(定义、品种)还存在国家或地区多样性,但关注度却在加强。而我国对NTIDs的管理则相对滞后,目前没有发布过NTIDs目录,自然也缺乏相应的审评、审批与监管制度,需要引起足够重视。
NTIDs有多少?目前仍缺乏完整的目录,一些国家在相关文件中列出了一些具体的品种。
目前,列出NTIDs品种更多的是加拿大的drugbank数据库,共列出了107种NTIDs,去除31个无法获得的品种和1个兽用品种后,共有75个NTIDs品种。
日本列出了华法林、苯妥英、地高辛、苯巴比妥、环孢素、茶碱、格列齐特等37种NTIDs。美国列出了华法林、他克莫司等品种,且NTIDs药物的论证工作定期开展。
在国外一些专业工具书及文献中,胰岛素、咪达唑仑、三唑仑、美托洛尔、普罗帕酮、秋水仙碱、奎宁、西沙比利、硫达利嗪、多西他赛等大多数抗肿瘤药也被列为NTIDs。
我国NTIDs目录还亟待制定与完善。
国外研究显示,NTIDs的不良事件发生率是非NTIDs的2倍⁽⁸⁾。NTIDs的用药风险明显高于非NTIDs 。
第一种情形是治疗失败
对于以下这些适应证,例如,癫痫、抑郁症、精神分裂症、免疫抑制、心血管疾病、心力哀竭和心房颤动、哮喘和支气管痉挛、抗凝,如果药品浓度低于治疗浓度,所导致的治疗失败被认为非常严重。
监测显示,地高辛、苯妥英钠、卡马西平及丙戊酸钠血药浓度不达标现象普遍存在⁽⁹⁻¹⁰⁾,进而影响病情的控制。同样,华法林在临床应用中,国际标准化比值(international normalized ratio, INR)达标率均低于45.0%⁽¹¹⁻¹³⁾。
第二种情形是出现严重的药品不良反应
由于治疗指数窄,NTIDs的有效和中毒剂量(或相应的血药浓度)往往很相近。
药品的黑框警告通常被认为是严重毒副反应的提示。以醒目的黑体字黑框提醒医师和患者在药物使用过程中可能会发生的严重或威胁生命的不良反应,或其他潜在安全性问题,使医师和患者能够对该类药品的风险有足够的了解和认识。
对于NTIDs,由于安全窗口窄,往往是“黑框警告”的对象。
我国,对637例住院患者地高辛血药浓度监测结果显示⁽⁹⁾,地高辛血药浓度<0.5ng>2.0ng/ml的占28.4%,表明低于和高于有效治疗血药浓度范围(0.5~2.0ng/ml)达45.2%;对苯妥英钠、卡马西平、丙戊酸钠的血药浓度监测结果⁽¹⁰⁾,同样存在偏低/偏高现象,分别占:50.0%/20.0%、15.4%/3.8%、44.2%/8.4%。血药浓度过低影响治疗效果,过高易出现毒性反应。NTIDs在我国临床使用中,不安全现象仍普遍存在。
偏离最佳剂量或浓度可能导致严重的治疗失败,需基于药动学(PK)或药效学(PD)指标仔细调整剂量和治疗药物监测,以确保药物安全性和有效性。
药物毒性/有效浓度比率的估计值可以提供有关有效和毒性浓度接近程度的定量信息,但是,并不是每种药品的有效治疗浓度范围均可获得。另一方面,有效治疗浓度范围数据通常为群体平均估计值,可能并不反映单个患者的有效治疗浓度范围。此外,我们通常没有严重毒性反应相关的血药浓度数据,这对确定有效治疗和毒性剂量/浓度之间的范围增加了挑战。
因此,如果希望患者最终从NTIDs治疗中获益,安全风险管控不可或缺。
近些年来,各国政府都在尝试通过制定相关政策和设定目标,推进仿制药的临床替代使用。在一些国家和地区仿制药已经成为临床的首选用药。全美处方量中仿制药占比已经从1984年的18%提高到2015年的83%。
不少报道表明,当患者的用药从参比药物(或是原研药物)转换为仿制药后出现治疗失败或是不良事件的情况增加了。对于NTIDs,这种风险会进一步增大。
在美国,一项针对606名医生的调查结果显示⁽¹⁴⁾,有88%的医生更关注替换抗癫痫仿制药后癫痫的发作,而且其中有66%的医生观察到了癫痫发作。这或许是美国康涅狄格、夏威夷、爱达荷、伊利诺伊、马萨诸塞、北卡罗来纳、田纳西及得克萨斯等州规定不经处方医生同意,药师不能给患者替换仿制NTIDs的原因⁽¹⁵⁻¹⁶⁾。2006年,美国神经病学学会发表立场声明,反对未经主治医师批准的治疗癫痫的抗惊厥药品的仿制药品替代(Liow等,2007)。
加拿大的一项回顾性调查⁽¹⁷⁾纳入400例乳腺癌患者,分别接受原研多西他赛注射液(n=200)和多西他赛仿制品(n=200)治疗。结果显示,与仿制药组相比,原研药组发生Ⅳ级发热型中性粒细胞减少(56.3% vs. 78.8%)、中止化疗(14.8% vs. 26.4%)、使用粒细胞集落刺激因子(G-CSF)(28.8% vs. 44.5%)的患者比例更低;仿制药组患者还延长了住院治疗时间、增加了G-CSF的费用。从该研究结果可以看出,在加拿大使用仿制多西他赛不仅安全性更低也不能节约治疗成本。

据FDA网上公布的资料,NTIDs的质量并不令人满意,由于含量、稳定性、有效期和溶出试验方面的原因,其召回率明显高于总体情况。我国现在通过仿制药一致性评价的药物仍是较少的比例,而注射剂的一致性评价技术要求尚未正式发布,通过评价的产品仅有约30个,NTIDs的质量或许更令人担忧。
对于一个上市药物,窄治疗指数意味着获得治疗等效的仿制药只有很窄的药学设计空间。仿制药在药学等效方面的微小差异可能导致药物无效或是严重不良反应发生。对于普通制剂行之有效的反向工程可能并不能获得一个NTIDs全面的关键质量属性指标。无论是原料药的理化性质,处方工艺,生产设备与工艺,辅料与包材,或是储存及运输方面也许小小的意想不到都将对仿制药的质量产生较大影响。
如前所述,多西他赛注射液细胞毒性较大,是一个典型的NTIDs。临床数据统计也发现,多西他赛仿制药在血液毒性、治疗中止率等指标方面比原研药偏高。这背后是否存在仿制药的质量产异呢?
一项研究对20毫克和80毫克品牌药泰索帝以及亚洲、非洲、中东和拉丁美洲14个国家的31种多西紫杉醇仿制药的分析表明,它们的质量差异很大。其中21种仿制药活性成分含量低于规定的90–110%范围,有11种甚至低于80%。此外,一些仿制药的杂质含量更高,发现两种仿制药的杂质含量高于3%,而原研产品Taxotere 20 mg配方的杂质含量为1.6%⁽¹⁸⁾。
多西他赛难溶于水,原研生产工艺中使用辅料聚山梨酯 80(吐温 80)增加其溶解性。吐温80是一种非离子表面活性剂,具有生物和药理学活性,并与过敏反应、周围神经病变和水分潴留有关。2009年,随着仿制品制剂获批上市,多西紫杉醇注射剂新配方中有更高量的乙醇。临床研究发现多西他赛的输液反应和皮肤毒性可能与辅料有关⁽¹⁸⁾。
在多西他赛注射液中,吐温 80 会与多西他赛形成胶束体系,增加多西他赛递送及释放的稳定性。吐温 80 会导致人体过敏性休克,因此,胶束稳定性对产品的疗效和过敏反应有着至关重要的影响。
一项研究参照欧洲药品局多西他赛的评价标准,从微胶束粒径大小及游离药物比例两个方面对原研产品与国内两个仿制药的质量指标进行的对比测定。结果发现,有仿制药产品出现 200~1000nm 的微晶(远大于其他产品的10~11nm胶束粒子),有可能是析出的原料药微晶,存在一定的潜在风险。同时,原研产品有即刻抗肿瘤活性的游离多西他赛比例系数比仿制品高25%到67%,胶束包封率较高。原研药与仿制药表现出了一定的差异,这种差异可能是来自不同厂家的生产工艺的不同所致。
注: a) 比例系数=游离多西他赛含量 (mg/ml)/ 聚山梨酯80含量 (mg/ml)
多西他赛注射液属于速释制剂,业界通常将其视为普通注射剂,但鉴于其特殊的微胶束体系,是否应归属于特殊注射剂的范畴?
2019年11月,CDE公布了《化学药品注射剂仿制药(特殊注射剂)质量和疗效一致性评价技术要求(征求意见稿)》。征求意见稿指出,特殊注射剂进入体内后通常存在释药过程和体液成分吸附等因素,因此,受试制剂与参比制剂处方和工艺的差异可能导致药物体内药代动力学行为发生改变,从而带来有效性和毒性的变化,而仅凭药学体外对比研究往往不足以充分反映受试制剂与参比制剂体内行为的差异。
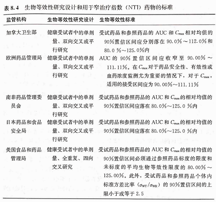
多年来,各个监管机构对于NTIDs采取了不同的生物等效性评价方法。考虑到对于标准的90%置信区间,80.0%-125.0%的生物等效性限度可能过于宽松,一些监管机构采取了直接收窄平均生物等效性限度的方法。
生物等效性设计和用于NTIDs的标准

虽然NTIDs是根据窄治疗的定义归纳的一类药物类型,但由于不同NTIDs的配方、生产工艺、制剂剂型、药代动力学等质量因素的高相关性与特异性,对于不同的药物审批标准也会应该有差异,区别仿制品过评条件,完善药品临床监管。
目前我国正在开展的仿制药质量与疗效的一致性评价,对NTIDs仍缺乏严格而明确的审评标准,这有可能给NTIDs的仿制产品质量、疗效与安全性带来隐患,需要引起监管机构的关注。
有关NTIDs的仿制品替代,目前美国有13个州列出了认定为不可替代的特定NTIDs目录(国家药房委员会协会,2006)。北卡罗来纳州的药房法律规定,对于一种NTIDs,“药剂师在发药时,只能发与上次所发药品为同一制造商生产的同一药品;如果需要用另一制造商生产的药品,药剂师药在发药前通知处方医生并取得处方医生和患者的书面同意书”(Pope,2009)。在俄克拉荷马州,在用仿制药品替代参照药品之前,药剂师必须取得处方医生或患者的许可;而在佛蒙特州,医生必须提供原研药品无效的声明才能使用仿制药品替代。
在2019CSCO年会上召开的经典化疗药物专场会议上,复旦大学附属肿瘤医院张剑教授也对于NTIDs的仿制药替代予以关注。他认为,“鉴于窄治疗指数药物在临床使用时不良反应及效果会有显著区别,不建议在未得到临床充分验证的情况下,进行大量的替换。如果未得到临床充分验证的窄治疗指数药物出现疗效不足或不良反应严重时,将影响患者生命质量,耗费更多的医疗资源,对药物的卫生经济学产生负面的影响。而经过临床充分验证的抗肿瘤窄治疗指数药物,应是临床用药质量的保证。”
近年来我国的仿制药一致性评价总体上采取“就高不就低”的审评标准,无论是杂质研究还是生物等效性的餐前+餐后数据的要求,然而对于NTIDs仍然缺乏关注。要充分认识到,NTIDs是一类高风险药物,药品质量哪怕有微小差异就可能导致严重治疗失败,和(或)严重药物不良反应事件。
站在保障公众用药安全的角度,呼吁尽快研究和建立我国的NTIDs目录,借鉴其他国家在审评审批中采用收窄此类药物平均生物等效性限度的方法,针对NTIDs建立更为完善的仿制药一致性评价体系和相对独立的监管体系。
同时应关注药品生产背后的一整套质量管理体系建设,建立严格的质量回顾、监管体系,特别是药物警戒体系。对NTIDs开展真实研究证据收集和研究,在药品招投标时对于NTI仿制药的替代要格外慎重,应综合考虑药物的全生命周期价格成本,切实保障高风险药品的临床用药安全。
参考文献
1、FDA. FY2015 Regulatory Science Research Report: Narrow Therapeutic Index Drugs[EB/OL].[2017-05-09][2019-05-09]. https://www.fda.gov/industry/generic-drug-user-fee-amendments/fy2015-regulatory-science-research-report-narrow-therapeutic-index-drugs.
2、Endrenyi L, Tothfalusi L. Determination of Bioequivalence for Drugs with Narrow Therapeutic Index: Reduction of the Regulatory Burden[J]. J Pharm Pharm Sci,2013,16(5):676-682.
3、FDA. Criteria and evidence to assess actual or potential bioequivalence problems[EB/OL].[2018-04-01][2019-05-09]. https://www.accessdata.fda.gov/scripts/cdrh/cfdocs/cfcfr/CFRSearch.cfm?fr=320.33.
4、陈志东,窄治疗指数药物的多样性及安全用药建议,上海医药,R969.3,1006-1533(2019)13-0029-07.
5、Morais JA, Lobato Mdo R. The New European Medicines Agency Guideline on the Investigation of Bioequivalence[J]. Basic Clin Pharmacol Toxicol,106(3):221-225.
6、Pharmaceutical and Food Safety Bureau. Guideline for Bioequivalence Studies for Different Strengths of Oral Solid Dosage Forms[EB/OL].[2012-02-29] [2019-05-09]. http://www.nihs.go.jp/drug/be-guide(e)/strength/GL-E_120229_ganryo.pdf.
7、Health Canada. Guidance Document - Comparative Bioavailability Standards: Formulations Used for Systemic Effects[EB/OL].[2018-06-08][2019-05-09]. https://www.canada.ca/en/health-canada/services/drugs-health-products/drug-products/applications-submissions/guidance-documents/bioavailability-bioequivalence/comparative-bioavailability-standards-formulations-used-systemic-effects.html#a2.1.1.6.
8、Liang BA,Mackey TK,Lovett KM. Illegal “No Prescription” Internet Access to Narrow Therapeutic Index Drugs[J].Clin Ther,2013,35(5):694-700.
9、吕天翼,李婷婷.637例地高辛血药浓度监测结果分析[J].中国医院用药评价与分析,2019,19(3) : 368-372.
10、陶宏,曹国文,施爱民,等.我院2014-2015年4种抗癫痫药血药浓度监测数据分析[J].中国药房,2016,27(20) : 2778-2781.
11、兰艳纤,冯茜,韦美丹.602例住院患者华法林临床应用分析[J].中国药物应用与监测,2019,16(1) : 36-39.
12、李丙添,廖础欣,刘锐锋,等.380份住患者病历华法林应用分析[J].中国医院用药评价与分析,2018,18(8) : 1110-1111,1115.
13、张瑜,游鹏程,郑秋山.115例华法林临床应用调查分析[J].中国药物警戒,2011,8(9) : 524-527.
14、FDA.Pharmacometric Approach To Define Narrow Therapeutic Index (NTI) Drugs & Evaluate Bioequivalence (BE) Criteria for NTI Drugs [EB/OL]. [2019-05-09].https://www.fda.gov/media/108490/download.
15、FDA.Quality and Bioequivalence Standards for Narrow Therapeutic Index Drugs [EB/OL].[2019-05-09]. https://www.fda.gov/downloads/Drugs/DevelopmentApprovalProcess/HowDrugsareDevelopedandApproved/ApprovalApplications/AbbreviatedNewDrugApplicationANDAGenerics/UCM292676.pdf.
16、Sarpatwari A, Lee MP, Gagne JJ,et. Generic Versions of Narrow Therapeutic Index Drugs: A National Survey of Pharmacists’Substitution Beliefs and Practices[J]. Clin Pharmacol Ther,2018,103(6):1093-1099.
17、Poirier E,Desbiens C, Poirier B.et al.Comparison of serious adverse events between the original and a generic docetaxel in breast cancer patients[J].Ann Pharmacother. 2014 Apr;48(4):447-55.
18、Y Tony Yang, Sumimasa Nagai, Brian K Chen, et. al.Lancet Oncol 2016;17: e493–501 .
写意云课
近期写意云课预告
