本篇文章来源于公号固收杂记,作者小明同学

1、我国信用债市场发展概况
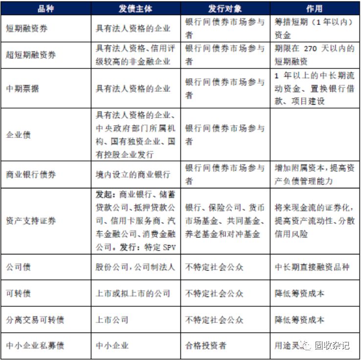
有哪些类别?具体包括企业债、公司债、短期融资券、中期票据、分离债、资产支持证券、次级债等品种。
企业债:企业债是指企业依照法定程序发行、约定在一定期限内还本付息的有价证券。中期企业债券的发行期限在1年以上5年以下,长期企业债券的发行期限在5年以上。中长期企业债是企业债权融资的一种重要方式。
公司债:公司债是公司依照法定程序发行、约定在一年以上期限内还本付息的有价证券。2015年1月15日,证监会出台新的《公司债发行与交易管理办法》,就公司债发行主体、发行方式、发行期限、流通场所等方面全面“松绑”。根据新管理办法,公司债发行由原来的审批制转为公开发行执行证监会的核准制(面向公众投资者的公开发行的“大公募”及面向合格投资者的公开发行“小公募”);私募发行采用中国证券业协会备案制;同时扩大发行主体,增加交易场所。公司债发行范围从上市公司拓宽至所有公司制法人(不含地方政府融资平台),全面实行合格投资者制度,发行环节对非合格投资者参与发行进行限制,交易环节则建立相应的投资者适当性管理制度。由非上市公司发行的公司债券统称为非上市公司债。
中期票据:中期票据是指具有法人资格的非金融企业在银行间债券市场按照计划分期发行的,约定在一定期限还本付息的债务融资工具。
短期融资券:短期融资券是指具有法人资格的非金融企业在银行间债券市场发行的,约定在1年内还本付息的债务融资工具。
可转换债券:可转换债券也属于企业债券,是发行人依照法定程序发行、在一定期间内依据约定的条件可以转换成股份的公司债券。投资者认购发行公司所发行的可转换债券后,如果一直持有该债券而不转换成股票,那么债券到期时,公司按照发行时所约定的利率对投资者进行还本付息,双方是债权和债务关系,与普通的公司债券相同。而同时,持有可转换债券的投资者还拥有将可转换债券转换成股票的权利,投资者可以在持有债券和股票之间作出选择,投资者一旦按约定的条件将可转换债券转换成股票之后,就不能再转回债券,同时投资者的身份也从债权人变成了公司的股东,其所享有的权利和义务与公司的其他股东完全相同。
可交换债:可交换债券(ExchangeableBond,简称EB)全称为“可交换他公司股票的债券”,是指上市公司股份的持有者通过抵押其持有的股票给托管机构进而发行的公司债券,该债券的持有人在将来的某个时期内,能按照债券发行时约定的条件用持有的债券换取发债人抵押的上市公司股权。可交换债券是一种内嵌期权的金融衍生品。
金融债:根据银监会定义,所谓金融债务是指依法在中华人民共和国境内设立的金融机构法人在全国银行间债券市场发行的、按约定还本付息的有价证券。金融机构法人,包括政策性银行、商业银行、企业集团财务公司及其他金融机构。
项目收益债:项目收益债券是指募集资金用于特定项目(一般是市政公益类项目)建设,并以该项目未来产生的收益作为债券本息偿还来源的特殊债券。现阶段,我国债券市场上的项目收益债券主要包括在银行间市场注册发行的项目收益票据(PRN)和由国家发改委审批发行的项目收益债。从国际经验来看,项目收益债券属于特定业务类型发行人发行的债券,所针对的项目一般包括市政公用项目(供水、污水处理、垃圾处理、燃气)、交通设施项目(收费路桥、机场、港口)、电力项目(发电、输配电)、公益性住宅项目以及医疗、教育、养老设施等。根据交易商协会发布的业务指引,项目收益票据(PRN)主要适用于市政、交通、公共事业、教育、医疗等与城镇化相关的、能产生持续稳定经营性现金流的项目。发改委审批发行的项目收益债未明确规定适用项目类型,但应与PRN差异不大,并可能包含棚户区改造、保障房建设项目。
永续债:永续债券又称可续期债券、无期债券,是不规定到期期限的含权债券。18世纪英国政府为筹备英法战争发行了世界上第一只永续债券。永续债券的大规模发行主要集中于最近十年内。我国第一只永续债券是2013年10月由武汉地铁集团有限公司发行的可续期企业债。2014年下半年以来,我国发行永续债券逐渐增多。永续中票的发行期限常见的为5+N和3+N。对于发行人而言,永续债券可以改善资本结构,降低负债率,还可以锁定长期资金,减轻兑付压力,具有很大的吸引力;对于投资人而言,收益率相对较高,信用风险相对较低,是较好的类固定收益类金融产品。

债券市场的参与方有监管方、投资方、托管方、交易场所等。
按照2019年12月末的托管数据来看,全市场的债券参与者主要是机构,政策性银行、商业银行、信用社、保险机构、证券公司、基金公司及基金会等。其中银行、保险是利率债主要投资者,而基金、券商是信用债重要参与者。
债券市场的主要交易场所有银行间市场、交易所市场,每个市场的可交易债券品种略有差异。



从存量只数来看,我国信用债市场公司债、中短期票据、资产支持证券的存量只数最多。
从存量规模来看,我国信用债市场金融债、公司债、中短期票据的存量规模最大。
分行业来看,建筑装饰、非银金融、综合、公用事业、交通运输等行业信用债发行只数排在前列。
分行业来看,非银金融、银行、建筑装饰、综合、公用事业等行业信用债发行规模排在前列。








大多评级在AAA,占比达38.77%,AA及以上占比54.82%(2015~2019)。从2015年~2019年的发行金额占比数据来看,全市场高评级发行金额占比逐渐上升,2018、2019年两年AAA发行金额占比达47%。
金融业、制造业的主体评级预警较多,2018、2019是评级预警高发期,其中金融保险业预警债项最多。




2、主体信用研究的基本框架
信用风险是什么?
根据《中国银行间市场固定收益产品交易实务》,信用风险是指债券发行人未能履行合同规定的义务或信用质量发生变化,影响债券价格,从而给投资者造成投资损失或者减少的风险。根据《公司信用评级》,信用风险又称违约风险,是指交易对手未能履行约定契约中的义务而造成经济损失的风险,即债务人、借款人和发行人不能履行偿还本息而使贷款人(投资人)的预期收益与实际发生偏离的可能性。违约概率、违约损失率、违约风险暴露和债务人有效期是信用风险的四个基本要素。
简单来说,一是投资人带来实实在在的损失,即发生违约,本息无法完整收回。二是因为发行人的信用资质的变动,持有人持有的债券账面或者公允价值发生变动带来的账面损失。一个主要是违约风险、一个主要指价格风险,也即估值风险。
信用研究的目的是什么?
明确了信用风险的内涵,那么信用研究的目的也就明确了:一是,识别违约概率、违约损失率、违约风险暴露等,主要是有效的将违约风险识别判断。二是,在一的基础上,如何判断估值的变动,走势,为以合理的价格进行买卖交易提供支持。因此,信用研究一方面在于识别违约风险,另一方面在于定价违约风险。以合理的价格交易违约风险,从金融学意义上也就不存在“风险”。
信用评级的含义是什么?
信用评级包含“评估”和“排序”两个部分。首先是进行信用评估,信用评估是对违约概率/违约的可能性和违约损失率/违约损失程度的预测和估计。其次是将评估结果按照风险程度的不同,划分几个等级,用符号系统来表示不同的信用风险等级。信用级别符号系统针对预期损失率(违约概率、违约损失率)进行定义,高信用级别的预期损失率低于地信用级别的预期损失率,要么是违约概率低,要么是违约损失率低,或兼而有之。可见信用评级的“评估”就是信用研究,“排序”部分就是给信用风险划分等级的过程。
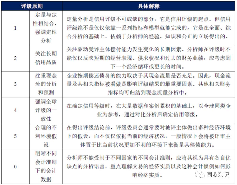
国外主要评级机构的评级原则
“穆迪”信用评级的基本原则及具体解释。不管是主体评级还是债项评级,穆迪均遵循以下规则:

“标普”的信用评级的基本原则及具体解释。不管是主体评级还是债项评级,均遵循以下规则:

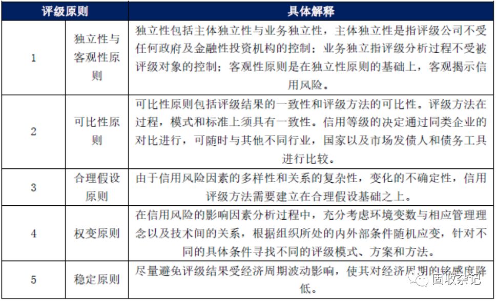
国内主要评级机构的评级原则
“中诚信”信用评级的基本原则及具体解释。不管是主体评级还是债项评级,均遵循以下规则:

“大公”信用评级的基本原则及具体解释。不管是主体评级还是债项评级,均遵循以下规则:

国外:主要有“定性和定量相结合,强调定性”、“关注长期信用品质”、“注重现金流的分析和预测”、“强调信用评级的前瞻性”等共同的原则。
国内:主要有“定量和定性相结合”、“关注长期信用品质”、“一致性与可比性”等共同的原则。
总体来看,信用评级的共同的原则有“定量和定性相结合”、“历史分析和未来预测相结合”、特别值得注意的是国内评级还要重点关注“个体与外部支持相结合”,我们看到国外的评级机构没有涉及到外部支持,但是国内的评级机构涉及有外部支持。
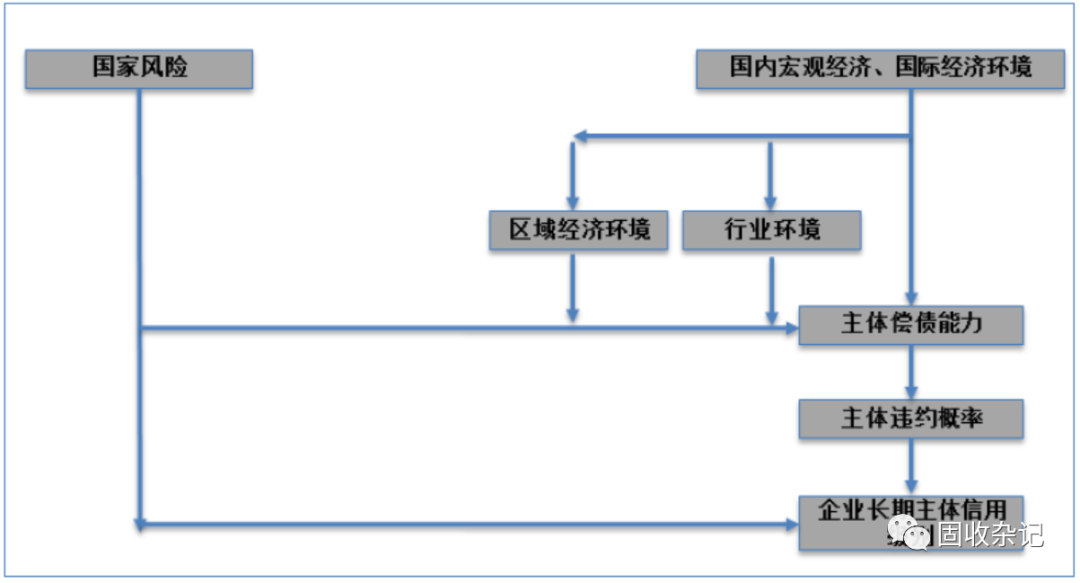
信用分析的基本框架可以分为主体信用分析和债项信用分析。主体信用分析包含个体能力分析、外部支持分析。
个体能力分析包括经营风险分析、财务风险分析。其中经营风险分析主要是定性为主,包括经营环境分析、行业风险分析、经营与竞争分析、战略与管理分析;财务分析以定量为主,包括盈利能力分析、偿债能力分析、现金获取能力分析、关联交易分析等。外部支持分析包括银行以信贷为主的支持分析、政府的政策支持分析、大股东的支持、以及系统重要性分析等。综合个体能力分析和外部支持分析形成主体的信用分析结果。
而债项分析是在主体信用分析的基础上,额外考虑增信条款,包括担保、是否抵押质押、不同偿付顺序、债务类型等。

经营环境分析包括国家风险分析、宏观经济环境分析、国际经济环境和区域经济环境等。国家风险是在主权风险概念的基础上形成的。主权风险是指由于主权政府的偿债能力或偿债意愿发生变化导致一国政府发生本外币债务违约的风险。国家风险包括国家主权信用风险,也包括一国内非主权实体信用质量的一切与国家有关的经济、政治、地理与文化因素。
宏观经济环境分析主要侧重于国内宏观经济环境分析,特指一段时间内的国内宏观经济形势以及财政政策、货币政策、税收政策等宏观经济调控政策,其分析的目的是揭示这些因素对企业的偿债能力会带来哪些影响。
国际经济环境分析主要是指外围经济环境对国内主体的影响。全球经济一体化使得海外,特别是发达国家的经济发展状况对国内经济、国内企业产生影响。比如2008年金融危机、2010年欧债危机、2018年中美贸易摩擦等都是国际经济环境的变动进而深刻影响本国宏观经济形势的样本,同样这些事件也会影响到具体的相关主体的偿债能力。
区域经济环境分析不仅包括具体的省、市、区还可以是某一联盟,比如欧盟、东盟等。还可以是长三角、珠三角、京津冀、大湾区等。区域经济分析的主要是分析区域经济环境对主体的影响。比如该区域的资源状况、基础设施、人力资源、地理位置等。

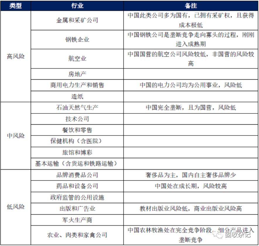
行业风险被定义为由于行业变化,商业周期循环,消费者偏好变化,技术进步,进入壁垒降低或者竞争加剧而引起公司收入减少、市场份额丢失或财务绩效全面下降的风险。《标准普尔信用评级准则2008》从周期性、竞争性、资本密集度、技术风险、政府监管、能源敏感度等方面描述行业特征如下,除了航空业、电信业分别从美国、欧洲角度出发,其他是全球角度。

从行业特征,可以得到行业的风险程度。标普把部分行业按照风险程度高、中、低进行了划分。

不同行业生命周期以及风险特征。行业生命周期包括导入期、成长期、成熟期、衰退期等。不同生命周期阶段的经营风险、财务风险、产品差异程度各不相同、单位利润、产品特征、行业兼并状况也是各不相同。其中导入期的经营风险最高、财务风险最低;衰退期的经营风险最低,财务风险最高。

不同行业对经济周期的敏感度不同。经济周期过程中,最终产品行业最先复苏,之后中间产品行业景气恢复,原材料等初级产品行业景气最后启动。一般情况下,经济从萧条开始复苏,政府出台刺激消费和投资政策,最终消费(产)品就是刺激对象,因此最终产品行业景气开始上升。随着经济复苏至繁荣阶段,中间产品行业开始景气,最终至经济高涨,原材料、能源等初级产品行业景气度上升。

无论在经济周期早期景气还是在经济周期后期景气的行业,均是周期性较强的行业。稳定贯穿于整个周期的行业属于经济周期不很敏感的行业。

企业的经营分析是分析企业在行业中的竞争力和竞争地位。竞争地位是商业分析/经营分析的基础。主要包括价值链分析、业务产品分析、竞争地位分析、竞争优势分析等。
其中价值链分析包括产品设计、原材料采购、生产制造、订单处理、批发经销、终端零售等价值链各环节。其分析的主要目的是揭示企业的各个环节价值创造情况。业务产品分析,主要分析企业涉及哪些业务、哪些产品。竞争地位分析主要是分析企业所在行业的竞争状况,包括潜在竞争者、卖方买方的讨价还价能力、替代品和服务、现有企业之间的竞争状况等,反映是行业的竞争格局。竞争优势分析主要分析企业有哪些竞争优势,包括成本优势、差异化优势、集中差异化、集中成本优势等。

战略与管理分析包括战略分析和公司治理结构。企业战略是根据企业的外部环境与内部资源与能力条件的分析,制定实现目标的方向,方针和路径的全局性的谋划,是企业一切管理的起点。战略可以划分为三个层次:第一层次是公司层战略、第二层次是业务层战略、第三层次是职能战略。
其中公司层战略是企业的总体战 略,是指为实现企业愿景/使命/宗旨、总体目标、对企业未来基本发展方向以及资源配置、产业布局所做出的的长期性、总体性的规划。其目的是明确企业愿景/使命/宗旨,回答企业的任务是什么?等一系列高层问题。其制定者也是企业的高层管理人员。
业务单元战略又称为业务单位战略,由战略业务单位制定竞争战略,它关注的是特定市场、行业或产品的竞争力。解决的是如何实现竞争优势、以便最大限度的提高企业的市场份额和盈利能力;确定相关产品范围、价格、促销手段和市场营销渠道等。战略业务单位/事业部领导/子公司的管理层制定业务单元战略,并上报上级管理层批准。
职能战略是为实施公司战略与业务战略在生产、财务、营销、研发以及人力资源开发等职能方面采取的配套策略。其目的是开发各职能领域的独特资源或核心能力,主要由职能部门的负责人制定该战略。
公司治理结构是对股东、债权人、管理层等企业的主要利益相关方之间关系的综合安排。公司的信用状况与公司的治理结构关系密切。良好的公司治理结构有助于保持稳健的财务政策,反之,可能成为企业财务稳健程度下降的潜在原因。

财务风险分析包括资产负债分析、营利分析、现金流分析和财务弹性分析。经营风险分析是分析现金流以及负债形成的原因,财务风险分析揭示的是现金流以及负债的状况,前者是原因,后者是结果。财务风险分析立足于三张报表,提取相关财务数据计算得出反映公司偿债能力、盈利能力、现金流获取能力、资本结构状况的指标,根据这些指标判断公司的财务风险大小。

盈利能力分析。企业的盈利能力是产生可持续的现金流的前提。一个具有稳健的经营活动现金流入的企业其信用风险相对而言是较低的,而依靠融资活动的获取现金流不具有可持续性。

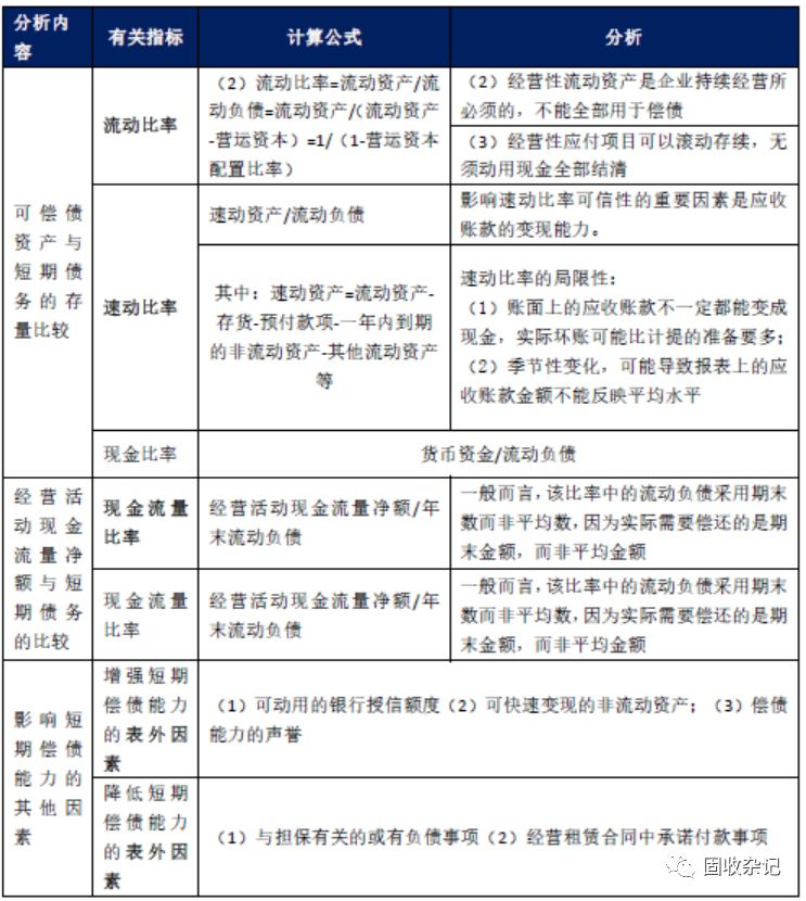
债务一般按到期时间分为短期债务和长期债务,偿债能力分析由此划分为短期偿债能力和长期偿债能力分析。偿债能力的衡量方法有多种:一种是比较可供偿债的资产与债务的存量,资产存量超过债务存量较多,则认为偿债能力较强;另一种是比较经营活动现金流和偿债所需现金,如果产生的现金超过需要的现金较多,则认为偿债能力较强。
短期偿债能力分析。短期偿债能力主要分析短期可偿债资产与短期债务的比较,经营活动现金流量净额与短期债务的比率等。此外,表外因素也会影响到短期偿债能力,比如可动用授信、偿债声誉、非流动资产的变现难易程度等。

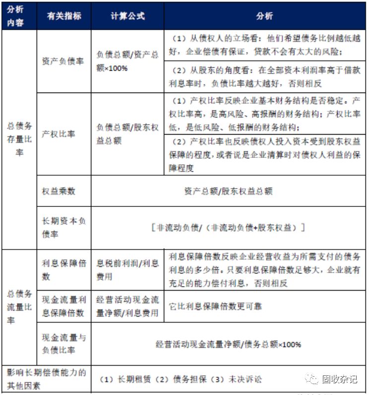
长期偿债能力分析。长期偿债能力分析主要有总债务存量比率、总债务流量比率分析等。长期来看,所有债务都是要偿还的。因此长期偿债能力的存量比率是总资产、总债务和股东权益之间的比率关系。常用比率包括:资产负债率、产权比率、权益乘数、长期资本负债率。总债务流量比率包括利息保障倍数、现金流利息保障倍数、现金流量与负债比率等。此外,影响长期偿债能力的其他因素包括长期租赁、债务担保、未决诉讼等。

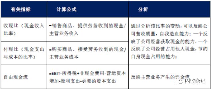
现金获取能力分析。现金流是企业债务偿还的直接来源,现金流分析是企业信用研究的核心因素。信用评级概念的核心是企业偿付债务和其他义务的能力,取决于产生现金的能力,而不是盈余,盈余只是会计上的概念。

资本结构分析。资本结构分析是对企业资本构成各种比例关系的计算与分析。企业资本由企业对外负债和资本净值两部分构成。对外负债包括长期负债、流动负债和其他负债三部分。资本净值是资产总额扣除负债总额之后的净值,是指企业对业主的负债数,包括以各种形式投入的资本以及非经营所得的资本收益和未分配的利润。

什么是关联方?
关联方是指由一方控制或两方共同控制第三方或对第三方产生重大影响,以及两方或两方以上同时受到一方控制、共同控制或产生重大影响的,都属于关联方。其中,控制指的是对公司的经营决策有参与制定的权利,共同控制指得是按合同制定对某事项所拥有的共同控制权利。
什么是关联交易?
关联交易指的是关联方之间发生转移资产、劳务或义务的行为,不管有没有收取价款或价款是否合理。关联关系的具体包括:购买或销售商品、购买或销售商品以外的其他资产、提供或接受服务、担保、提供资金、租赁、代理、研究或开发项目的转移、许可协议等。
按照交易内容的划分,可以分为经营活动产生的关联交易和资产重组的关联交易。其中经营活动中的关联交易有:关联购销、转嫁费用、资产租赁、资金占用、信用担保。资产重组相关的关联交易有:资产转让和置换、托管经营和承包经营、合作经营、相互持股。
关联交易的存在,从有利的方面讲,交易双方因为存在关联关系,可以节约大量的交易成本;从不利的角度来看,关联关系的存在或有损交易的公正性,形成对股东、债权人权益的损害。因此,关联关系的存在将会影响企业的信用资质。关联交易的形式多样,价格可由双方协商,由于天然的隐蔽性和复杂性的存在可能会扭曲资本市场资源配置的功能,从而在转移资源或义务的同时,转移风险。
关联交易分析的要点是什么?
关联方的分析要点包括:第一,对于以股权关系为纽带结成的关联方来说,评级分析师要从受评公司、企业的的股东结构、子公司结构、兄弟公司三个方面了解。第二,对于以关键个人为纽带结成的关联方,分析重点是混合所有制企业。
关联交易分析的基本要求是:分析关联交易对受评企业的影响及受评企业对关联交易的依赖程度,对受评企业影响较大或受评企业依赖程度较高的关联方,还应分析其风险特征及其对受评企业的影响。包括关联方销售、采购交易的信用风险分析、关联方资产重组的信用风险分析、关联方资金占用的信用风险分析以及关联方担保的信用风险分析。

3、债项信用研究的基本框架
从评级角度来看,债项评级是对发行人特定的某项债务的相对违约风险的评价。对债项的评级分为长期债务评级和短期债务评级,主要是偿还期是否高于一年来区分。
长期债务评级反映了企业按期、足额偿付某一特定债务本息的能力及其相对风险程度,是对此长期债务违约可能性和违约后损失严重程度的评价,评级结果受此债务本身特性、相关条款及保障措施的直接影响。
短期债务评级是对企业按期偿还特定短期债务能力的判断,评级结果与特定短期债务特性、相关条款及保障措施有直接关系。
债项评级以主体级别为出发点,在一定的范围内进行调整。

债项信用级别与主体信用级别不一定一致,债项信用级别可能高于或低于公司的主体级别。违约后回收前景好的债务,特别是抵押或担保充分的债务的信用级别会高于主体信用级别;回收前景差的债务,特别是低等级债务的信用级别会低于其主体信用级别。穆迪一般基于历史平均的违约损失率来调整债项级别。

一般而言主体的信用级别与其一般无担保债务的信用级别相等。债项条款的差异导致债项评级发生差异,但是这种差异也不会很大。



4、信用利差及基本投资策略
所谓信用利差,是指有风险债券与无风险债券之间的收益率利差,反映了不同违约风险的风险溢价。信用债的收益率等于基准收益率加信用利差。影响信用利差的因素包括信用债市场整体的信用利差水平和信用债本身的信用变化。因此可以将信用利差拆分为:市场因素+个体因素两大部分。
此外,还可以进一步细分为四大部分:
1、无风险收益率与国债收益率之差:政金债收益率与国债收益率之差
2、预期违约损失:违约概率*违约损失率
3、流动性溢价:相对利率债,信用债交易上的不便利所付出的溢价;
4、风险溢价:其他部分,统称为风险溢价;

预期违约损失与信用利差。预期违约损失越高信用利差越大,从数据来看,AA评级产业债信用利差高于AA+评级产业债信用利差、同样的,AA+评级的产业债信用利差也是高于AAA产业债信用利差。

流动性与信用利差。相对利率债,信用债交易上的不便利所付出的溢价称为流动性溢价。有时这种交易上的不便是该债券本身的特性决定的,比如发行规模、投资者结构等;有时这种交易上的不便是整个宏观经济形势决定的,比如全市场出现普遍出现流动性压力的时候。就券种差异而言,主要是信用债相对于利率债的市场交易活跃度不及利率债,利率债有不少交易户持有,而信用债大多以持有到期吃票息为主,这些投资行为本身决定了信用债的流动性压力较大,从而需要支付流动性溢价。

机构加杠杆与套息收益。机构投资者投资信用债可以采取加杠杆的方式扩大投资收益,当信用债收益率与资金成本差距拉大时,机构有较强的动力通过加杠杆套息操作获得较高的收益;因此当市场资金利率下降,加杠杆需求上升,信用债需求上升,从而收益率下降,伴随着利差也往往下行,反之,当资金成本上行,加杠杆需求下降,信用债需求下降,从而收益率上行,伴随着利差也往往扩大。

票息策略是指经济温和复苏下,企业利润将筑底回升,信用利差或向历史中值回归,而无风险利率上升幅度有限,全年行情缓和,以票息收入为主,中低等级较好,一段行情以追求票息收入往往是因为利差压缩机会不大,而利率有小幅上行风险,采取票息为主,从信用挖掘获得收益弹性。
统计全市场所有信用债的票息,截止2019年12月31日,全市场信用债票息平均值5.41%,中值5.30%,最大值13.50%,最小值0.50%。此外,统计商业银行债和商业银行次级债票息大小,发现次级债的票息较高。

加杠杆是赚取资金成本和信用债收益价差,场内杠杆一般采用债券回购的方式,本质上赚取央行和人脉的钱;场外杠杆一般采用同业套利、多层嵌套的模式,本质上赚取政策红利的钱。当资金面宽松的时候,机构特别是公募基金一般会采用债券回购的方式加杠杆套息。根据法规要求,债券型基金可以进行一定程度的杠杆操作,其中开放式债券基金上限140%、封闭式债券基金上限200%。
通过杠杆交易扩大实际仓位,高杠杆意味着投资人认为市场有较好的投资机会。这种投资机会有一般分为两种,首先,当前看好债券市场机会,通过杠杆加大仓位,参与市场行情;其次,虽然债券市场机会一般,但是杠杆的资金成本较低,套息空间大,也可以采用杠杆进行套息操作。使用杠杆会增加组合的进攻性和风险,但在不同的环境中运用杠杆配置不同的品种,目的和效果会有不同。从数据来看,2013年、2014年期间纯债基金的杠杆率较高,要么是因为资金利率低,要么是看好债券市场的机会。

久期策略,与债券的期限相关,一般情况下所持债券的期限越长则组合的久期越长,对利率的敏感性越高。久期更能体现一个债券组合对市场利率的敏感性,久期长的组合,当利率下行时,组合上涨更快,当利率上行时,也跌的更快;久期短的组合则相对没那么敏感。如果判断收益率上行,则应当缩短久期;反之,如果判断收益率下行,则应当拉长久期。
利用期限利差可以更好的判断久期的选择,投资者通过期限利差判断收益率曲线的平坦或陡峭化程度,如果预期未来收益率曲线将趋于陡峭化,即未来期限利差扩大,选择当前较短期限债券品种的优势更大;反之,如果预期收益率曲线趋于平坦化,即未来期限利差缩小,选择当前较长期限债券品种的优势更大。

行业利差策略,根据各个行业景气度的不同,可以选择高景气的行业,获取行业利差下行的收益。具体来看,2016~2017年的过剩产能行业的供给侧改革,行业景气度上行,行业利差下行显著。

再比如,2014~2016年汽车销量大增,汽车行业利差大幅下行,行业利差从160个bp下降到2016年9月底的50个bp左右,期间下行近110bp。

赚取行业利差一般需要该行业具有较高的利差、同时该行业目前景气度或者未来景气度较高,只有这样的情形下,赚取行业利差才是可行的。比如当前时点市场预计汽车行业的景气度或将复苏,从销售数据也可以看出复苏迹象,但是当前汽车行业的利差已经降到较低水平了,未来就算景气上升,利差下降的空间也不大。但是对于轻工制造板块,当前行业利差处在历史高位,作为地产后周期的家居等板块,2019年的地产销量不差,那么轻工板块的家居、家具等子行业2020年的景气或将复苏,结合当前较高的行业利差,那么投资该行业有望获得较高的行业利差收益。

当前主要行业利差债100bp以内,家电、轻工制造、电气设备、计算机、农业、通用机械、纺织服装、医药生物等行业的行业利差处在高位,而且利差分位数也处在较高位置。这些行业如果未来景气改善,那么其行业利差下行的概率和幅度较大,蕴含的投资机会也可能较多。

根据信用利差的大小可以决定是否投资信用债,一般而言牛市初期信用利差处在高位,牛市末期,熊市初期,信用利差处在低位,而熊市末期信用利差将再次上升。2017年,10年期国债收益率大幅上行,期间信用利差也是上行,市场表现为主熊市;2018年,10年期国债收益率大幅下行,信用利差上行,市场表现为利率牛,信用熊;2019年10年期国债收益率震荡,信用利差下行,市场表现为利率震荡,信用牛特征。
根据信用利差的大小、走势可以判断是否需要投资信用债,更加具体的讲信用债中的产业债、城投债等各个品种的投资价值。

而于信用利差相关的评级利差就是决定是投资AAA、还是AA,还是AA—评级的信用债。比如,2018年低等级信用利差与高等级信用利差的差值迅速拉大,在这种市场状况下,应当谨慎投资评级较低的信用债;而2019年1季度评级利差就开始下行,此时适当投资评级低的信用债可以获得利差压缩的收益,但是2019年2季度后,评级利差也出现分化,AA+与AAA之间的评级利差扭转1季度下行的趋势,开始上行,AA与AA+之间的评级利差继续下行,结合1季度的情况,或许是因为高等级的信用债收益率下行的幅度较快,比如AAA、AA+的收益率被买盘持续压低,而且AAA被压的更加厉害,那么就会出现这样的情况。

参考资料
1、《公司信用评级实务》刘喜和等
2、《信用评级》谢多等
3、《信用评级原理与实务》冯光华等
4、《中金公司债市宝典-信用债篇-2019》
5、 万得等其他公开资料